2024年寒假期间,就业处举办了“职引未来 逐梦青春”走近职场实践活动,全校共收到18个熟女av上百份参赛作品,同学们通过进校探访、企业调研、实习实践等活动,进一步了解行业职业现状和单位现实需求,坚定人生目标和职业理想,提升就业能力和竞争力。近期,公众号将对优秀实践报告进行摘编展示,供同学们相互学习借鉴。
立足华师学科优势,投身家乡语文教育
(进校参访类)
黄皓睿 文熟女av中国古代文学2022级硕士研究生

我是四川成都人,自本科考入华师以来,一直希望毕业后回到家乡做一名中学语文教师。为提前了解成都市中小学行业的就业形势、岗位具体工作、教学困境等情况,明晰自己的优缺点,更好地为求职目标做好准备,我利用寒假时间前往意向中学四川师范大学附属中学,和在一线教学的语文教师进行了深入交流。
参访单位简介:四川师范大学附属中学位于成都市锦江区,前身为创办于1952年的四川大学附设工农速成中学,是四川省首批重点中学、四川省首批授牌的国家级示范性高中、首批四川省一级示范性高中。据2023年1月成都市教育局资料显示,学校设初中部、高中部,占地130余亩,有教学班63个,学生2800余名,教职工约300名。
访谈对象简介:徐老师,女,四川省成都市人,2021年毕业于熟女av
文熟女av汉语言文学(公费师范),就职于四川师范大学附属中学,现担任高三语文教师。

通过访谈,我了解到目前成都市中学教育行业的就业形势有如下特点:
1、就业岗位有减少趋势:成都市语文教师带编岗位以小初学段居多,高中带编岗位趋于饱和,数量逐年减少;
2、就业门槛有所提高:大部分学校就业门槛提高至六大部属师范院校公费师范生和985、211硕士研究生;
3、就业竞争压力较大:岗位逐年减少但应聘人员并未减少,整体来看求职者的竞争压力较大。
同时,我也了解到高中语文老师的工作内容包括讲授语文课程、担任班主任、兼任学校行政工作等。具体来讲,若担任班主任,则授课1个班;不担任班主任,则授课2个班,或者授课1个班加行政岗工作。不同年级的课程安排为:高一5节(每班/周)、高二6节(每班/周)、高三6+节(每班/周)。

体验批改试卷
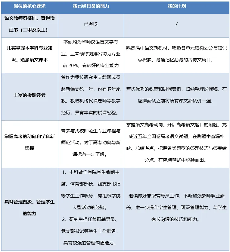
访谈结束后,我对岗位要求有了更加深入的了解,结合自己的经历,作如下分析并制定下一步计划:

附:访谈思路和提纲
1、针对教师素质要求:成都市高中语文教师岗位竞争越来越大,您觉得目前成都市和贵校的教师岗位需要求职者具备哪些核心素养?
2、针对教学经验:以具体的教材课文(《故都的秋》)为例,请教课程重难点,交流授课经验。
3、针对实际教育教学中的困境:您觉得目前贵校、成都片区乃至整个全国甲卷适用区的教育教学困境有哪些?我们在教学过程中如何解决这些问题?